본문 바로가기 메뉴 바로가기

진성 소프트

프로필사진
  • 글쓰기
  • 관리
  • 태그
  • 방명록
  • RSS

진성 소프트

검색하기 폼
  • 전체 글 (371)
    • 맛집 (1)
    • IT Problem (5)
      • Windows (4)
    • IT TIP (29)
      • Mac (4)
      • InteliJ (9)
      • Windows (4)
    • Book (0)
    • 프로그래밍 (258)
      • CSS (8)
      • Android (16)
      • DB (13)
      • C++ (1)
      • 네트워크 (4)
      • JAVA (59)
      • Arduino (1)
      • Git (9)
      • Algorithm (7)
      • Web, App (2)
      • Linux (9)
      • JavaFX (51)
      • ElasticSearch (9)
      • 크롤링 (9)
      • EffectiveJava (26)
      • Perl (2)
      • Spring (12)
      • Maven (1)
      • JavaScript (1)
      • AWS (1)
      • Gradle (1)
      • C# (6)
      • Python (0)
      • Kotlin (3)
      • Docker (2)
    • 잡담 (6)
    • 여행 (15)
    • 느낀다는 것 (2)
    • 산업기능요원 (3)
    • 야구 (2)
    • 학교 (12)
    • Editing (1)
    • Business (1)
  • 방명록

프로그래밍/Algorithm (7)
[프로그래머스] 완주하지 못한 선수

문제 설명 수많은 마라톤 선수들이 마라톤에 참여하였습니다. 단 한 명의 선수를 제외하고는 모든 선수가 마라톤을 완주하였습니다. 마라톤에 참여한 선수들의 이름이 담긴 배열 participant와 완주한 선수들의 이름이 담긴 배열 completion이 주어질 때, 완주하지 못한 선수의 이름을 return 하도록 solution 함수를 작성해주세요. 제한 사항 마라톤 경기에 참여한 선수의 수는 1명 이상 100,000명 이하입니다. completion의 길이는 participant의 길이보다 1 작습니다. 참가자의 이름은 1개 이상 20개 이하의 알파벳 소문자로 이루어져 있습니다. 참가자 중에는 동명이인이 있을 수 있습니다. 입출력 예 입출력 예 설명 예제 #1 leo는 참여자 명단에는 있지만, 완주자 명단에..

프로그래밍/Algorithm 2020. 3. 7. 15:02
[프로그래머스] 전화번호 목록

문제 설명 전화번호부에 적힌 전화번호 중, 한 번호가 다른 번호의 접두어인 경우가 있는지 확인하려 합니다. 전화번호가 다음과 같을 경우, 구조대 전화번호는 영석이의 전화번호의 접두사입니다. 구조대 : 119 박준영 : 97 674 223 지영석 : 11 9552 4421 전화번호부에 적힌 전화번호를 담은 배열 phone_book 이 solution 함수의 매개변수로 주어질 때, 어떤 번호가 다른 번호의 접두어인 경우가 있으면 false를 그렇지 않으면 true를 return 하도록 solution 함수를 작성해주세요. 제한 사항 phone_book의 길이는 1 이상 1,000,000 이하입니다. 각 전화번호의 길이는 1 이상 20 이하입니다. 입출력 예 입출력 예 설명 예제 #1 앞에서 설명한 예와 같습..

프로그래밍/Algorithm 2020. 3. 7. 15:02
[알고리즘] 두 단어로의 약어(initials) 구하기

문제 설명 주어진 이름을 이니셜로 변환하는 함수를 작성하십시오. 입력은 공백으로 구분된 두 단어로 주어집니다. 출력은 점을 구분하는 두 개의 대문자 여야합니다.  입 출력 예 문제 풀이 아주 간단한 문제다. Split으로 나눈뒤에 첫 문자만 합쳐서 반환. 나의 풀이 누군가의 풀이1 - 뭐하는 녀석일까.. 누군가의 풀이2 - Stream 으로 풀었군.. 고급스럽다 출처: https://www.codewars.com/kata/abbreviate-a-two-word-name/solutions/java

프로그래밍/Algorithm 2019. 11. 7. 22:01
[알고리즘] Java 자연수의 조합(경우의 수) 구하기

문제 설명 주어진 숫자 3개중 더했을 때 소수가 되는 경우의 수를 구하려고 합니다. 숫자들이 들어있는 배열 nums가 매개변수로 주어질 때, nums에 있는 숫자들 중 서로 다른 3개를 골라 더했을 때 소수가 되는 경우의 개수를 return 하도록 solution 함수를 완성해주세요. 입출력 예 입출력 예 #1 [1, 2, 4]를 이용해서 7을 만들수 있습니다. 입출력 예 #2 [1, 2, 4]를 이용해서 7을 만들수 있습니다. [1, 4, 6]를 이용해서 11을 만들수 있습니다. [2, 4, 7]를 이용해서 13을 만들수 있습니다. [4, 6, 7]를 이용해서 17을 만들수 있습니다. 문제 풀이 이 문제는 해결을 위해서는 크게 두가지 기능으로 나눌 수 있습니다. 1). 주어진 자연수 배열의 조합을 구하..

프로그래밍/Algorithm 2019. 11. 7. 20:42
(알고리즘) 자연수 범위중 팰린드롬(palindrome)개수 구하기

문제 설명 앞에서부터 읽을 때 뒤에서부터 읽을 때 똑같은 단어를 팰린드롬(palindrome)이라고 합니다. 예를 들어서 racecar, 10201은 펠린드롬입니다. 두 자연수 n, m이 매개변수로 주어질 때, n 이상 m이하의 자연수 중 팰린드롬인 숫자의 개수를 return 하도록 solution 함수를 완성해야 합니다. 제한사항 m은 500, 000이하의 자연수이며, n은 m이하의 자연수입니다. 입출력 예 입출력 예 #1 1이상 100이하의 팰린드롬은 다음과 같이 18개가 있습니다. 1, 2, 3, 4, 5, 6, 7, 8, 9, 11, 22, 33, 44, 55, 66, 77, 88, 99 입출력 예 #2 100이상 300이하의 팰린드롬은 다음과 같이 20개가 있습니다. 101, 111, 121, ..

프로그래밍/Algorithm 2019. 11. 7. 12:07
[algorithm] 선택 정렬(Selection Sort)

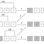
선택 정렬(Selection Sort) 이번 시간에는 선택 정렬에 대해서 알아보도록 하겠습니다. 선택정렬은 정렬순서에 맞게 하나씩 선택해서 옮기면서 정렬이 되게 하는 알고리즘 입니다. 어떻게 보면 수열에서 최소값부터 시작해서 값을 하나씩 찾으면서 새로운 수열에 순차적으로 넣어주는 형식이라고 할수 있습니다. 그런데 실제 구현을 하려고 할때 굳이 작은 값들을 순차적으로 새로운 배열에 넣어주는 형식 말고 하나의 배열에서 자리의 교체를 통해서 정렬을 할수 있는 방법이 있습니다. 그림을 보면 아래와 같습니다. 실제 코드는 아래와 같습니다. 1234567891011121314public void doSort(int[] numArr){ int min; for(int i = 0; i

프로그래밍/Algorithm 2016. 12. 1. 23:50
[Algorithm] 삽입 정렬

삽입 정렬 이번에는 삽입 정렬에 대해서 알아보겠습니다. 삽입 정렬 이란 배열의 모든 요소를 앞에서부터 차례대로 이미 정렬된 배열 부분과 비교하여, 자신의 위치를 찾아 삽입함으로써 정렬을 완성하는 알고리즘 입니다. 이 곳을 보시면 좀 더 확실한 이해가 될 것입니다. 시간 복잡도는 O(n^2) 입니다. 그리고 배열 두 번째 인덱스 부터 연산이 시작된다는 특징을 가지고 있습니다. 실제 JAVA 로 작성한 코드는 아래와 같습니다. 12345678910 void doSort(int[] numArr){ int i, j; for(i = 1; i = 0 && tmp

프로그래밍/Algorithm 2016. 11. 29. 23:53
이전 1 다음
이전 다음
공지사항
최근에 올라온 글
최근에 달린 댓글
Total
Today
Yesterday
링크
  • 공부 노트
  • 파이어 펀치
  • 호작 구구
  • 박스여우 - BoxFox
  • jangcnet
  • 18세 황준필
  • 에이론
TAG
  • 이펙티브
  • 일본여행
  • intelij
  • 배낭 여행
  • Java UI
  • 자바
  • JavaFX 테이블뷰
  • JavaFX
  • 이펙티브 자바
  • git
  • 일본 여행
  • JavaFX Table View
  • 인텔리제이
  • JavaFX 종료
  • 스프링부트
  • windows
  • 자전거 여행
  • JavaFX Window Close
  • 일본 배낭여행
  • springboot
  • 텐트
  • 배낭여행
  • 이펙티브자바
  • 방통대 과제물
  • effective java
  • TableView
  • 자전거
  • java
  • effectivejava
  • 일본 자전거 여행
more
«   2025/11   »
일 월 화 수 목 금 토
1
2 3 4 5 6 7 8
9 10 11 12 13 14 15
16 17 18 19 20 21 22
23 24 25 26 27 28 29
30
글 보관함

Blog is powered by Tistory / Designed by Tistory

티스토리툴바

단축키

내 블로그

내 블로그 - 관리자 홈 전환
Q
Q
새 글 쓰기
W
W

블로그 게시글

글 수정 (권한 있는 경우)
E
E
댓글 영역으로 이동
C
C

모든 영역

이 페이지의 URL 복사
S
S
맨 위로 이동
T
T
티스토리 홈 이동
H
H
단축키 안내
Shift + /
⇧ + /

* 단축키는 한글/영문 대소문자로 이용 가능하며, 티스토리 기본 도메인에서만 동작합니다.